
Simple Summary
Abstract
LCA; animal breeding; pig; environmental impact; climate change; global warming
1. Introduction
2. Material and Methods, or: Goal and Scope
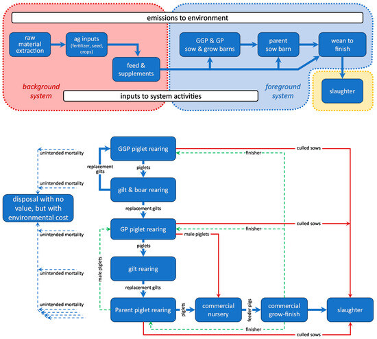
2.1. Functional Unit, System Boundary, Cutoff Criteria and Multi-Functionality

2.2. Unit Processes and Their Data Requirements
2.3. Realized Genetic Trends in Performance Traits
2.4. Scenario 1: Forecasting to 2030
where i is the selection intensity on the index, b is the vector of index weighting factors, and E is the covariance matrix among the trait EBVs [12]. The weighting factors are constants that quantify the breeding goal, set to reflect each trait’s economic impact on farm profitability; for the forecasting in this study, E held the covariances among the trait EBVs of animals of each genetic line that were born in PIC’s nucleus farms the previous 18 months. In that same period, the genetic improvement in the index was 20.2 points per year [13] (p. 14), which is close to one standard deviation, so i can be set to 1.
2.5. Scenario 2: Baseline Comparison
2.5.1. Data

2.5.2. Diet Composition
2.6. Lifecycle Impact Assessment
2.7. Contribution Analysis
2.8. Methodological Quality Assessment
3. Results
3.1. Realized Genetic Trends of Performance Traits

3.2. Scenario Analysis
3.2.1. Scenario 1: Forecast to 2030

3.2.2. Contribution Analysis

3.2.3. Scenario 2: Baseline Comparison

4. Discussion
4.1. Boundaries within the Current LCA Environment
4.2. Comparison to Other Studies
4.3. Scenario 2: Baseline Comparison
4.4. Extrapolation to 2030

4.5. Livestock Genetic Improvement

5. Conclusions
Supplementary Materials
Author Contributions
Funding
Institutional Review Board Statement
Informed Consent Statement
Data Availability Statement
Acknowledgments
Conflicts of Interest
Abbreviations
References
- De Vries, M.; De Boer, I.J.M. Comparing environmental impacts for livestock products: A review of life cycle assessments. Livest. Sci. 2010, 128, 1–11. [Google Scholar] [CrossRef]
- Dyllick, T.; Hockerts, K. Beyond the business case for corporate sustainability. Bus. Strategy Environ. 2002, 11, 130–141. [Google Scholar] [CrossRef]
- Van Middelaar, C.E.; Van Zanten, H.H.E.; De Boer, I.J.M. Future of animal nutrition: The role of life cycle assessment. In Poultry and Pig Nutrition: Challenges of the 21st Century; Hendriks, W.H., Verstegen, M.W.A., Babinszky, L., Eds.; WAP: Wageningen, The Netherlands, 2019; pp. 307–314. [Google Scholar] [CrossRef]
- ISO 14040; Environmental Management Life Cycle Assessment: Principles and Framework. International Organization for Standardization: Geneva, Switzerland, 2006. Available online: https://www.iso.org/obp/ui/en/#iso:std:iso:14040:ed-2:v1:en (accessed on 11 July 2024).
- Sandefur, H.N.; Burek, J.; Matlock, M.; Thoma, G.; Boles, E.C. Development of Life Cycle Inventory Data for U.S. Swine Production Scenarios: Dataset Documentation and User’s Guide Version 2; Center for Agricultural and Rural Sustainability, University of Arkansas: Little Rock, AR, USA, 2015; Available online: https://tinyurl.com/mrycpdyk (accessed on 11 July 2024).
- Hendrickson, C.T.; Lave, L.B.; Matthews, H.S. Environmental Life Cycle Assessment of Goods and Services: An Input-Output Approach; RFF Press: Washington, DC, USA, 2006; ISBN 978-1933115246. [Google Scholar]
- Wernet, G.; Bauer, C.; Steubing, B.; Reinhard, J.; Moreno-Ruiz, E.; Weidema, B. The Ecoinvent database version 3 (part I): Overview and methodology. Int. J. Life Cycle Assess. 2016, 21, 1218–1230. [Google Scholar] [CrossRef]
- Van Paassen, M.; Braconi, N.; Kuling, L.; Durlinger, B.; Gual, P. Agri-Footprint 5.0 Part 1: Methodology and Basic Principles; Blonk Consultants: Gouda, The Netherlands, 2019; Available online: https://tinyurl.com/47h4a6zc (accessed on 11 July 2024).
- Van Paassen, M.; Braconi, N.; Kuling, L.; Durlinger, B.; Gual, P. Agri-Footprint 5.0 Part 2: Description of Data; Blonk Consultants: Gouda, The Netherlands, 2019; Available online: https://tinyurl.com/y76cssry (accessed on 11 July 2024).
- Searle, S.R. The matrix handling of BLUE and BLUP in the mixed linear model. Linear Algebra Appl. 1997, 264, 291–311. [Google Scholar] [CrossRef]
- Legarra, A.; Christensen, O.F.; Aguilar, I.; Misztal, I. Single Step, a general approach for genomic selection. Livest. Sci. 2014, 166, 54–65. [Google Scholar] [CrossRef]
- Schneeberger, M.; Barwick, S.A.; Crow, G.H.; Hammond, K. Economic indices using breeding values predicted by BLUP. J. Anim. Breed. Genet. 1992, 109, 180–187. [Google Scholar] [CrossRef]
- Genus. Preliminary Results Year Ended 30 June 2022; Genus PLC: Basingstoke, UK, 2022; Available online: https://www.genusplc.com/media/2011/genus_fy22-full-results-final.pdf (accessed on 11 July 2024).
- Van der Peet-Schwering, C.M.C.; Jongbloed, A.W.; Aarnink, A.J.A. Nitrogen and phosphorus consumption, utilisation and losses in pig production: The Netherlands. Livest. Prod. Sci. 1999, 58, 213–224. [Google Scholar] [CrossRef]
- Shirali, M.; Doeschl-Wilson, A.; Knap, P.W.; Duthie, C.; Kanis, E.; Van Arendonk, J.A.M.; Roehe, R. Nitrogen excretion at different stages of growth and its association with production traits in growing pigs. J. Anim. Sci. 2012, 90, 1756–1765. [Google Scholar] [CrossRef]
- Saintilan, R.; Mérour, I.; Brossard, L.; Tribout, T.; Dourmad, J.Y.; Sellier, P.; Bidanel, J.; Van Milgen, J.; Gilbert, H. Genetics of residual feed intake in growing pigs: Relationships with production traits, and nitrogen and phosphorus excretion traits. J. Anim. Sci. 2013, 91, 2542–2554. [Google Scholar] [CrossRef]
- Soleimani, T.; Gilbert, H. Evaluating environmental impacts of selection for residual feed intake in pigs. Animal 2020, 14, 2598–2608. [Google Scholar] [CrossRef]
- Kasper, C. Heritability of nitrogen use efficiency in fattening pigs: Current state and possible directions. Animal 2024, 18, 101225. [Google Scholar] [CrossRef]
- Ewaoluwagbemiga, E.O.; Bee, G.; Kasper, C. Genetic analysis of protein efficiency and its association with performance and meat quality traits under a protein-restricted diet. Genet. Sel. Evol. 2023, 55, 35. [Google Scholar] [CrossRef]
- Reisinger, A.; Clark, H.; Cowie, A.L.; Emmet-Booth, J.; Gonzalez Fischer, C.; Herrero, M.; Howden, M.; Leahy, S. How necessary and feasible are reductions of methane emissions from livestock to support stringent temperature goals? Philos. Trans. R. Soc. A 2021, 379, 20200452. [Google Scholar] [CrossRef] [PubMed]
- Bidanel, J.P. Biology and genetics of reproduction. In The Genetics of the Pig, 2nd ed.; Rothschild, M.F., Ruvinsky, A., Eds.; CABI: Wallingford, UK, 2011; pp. 218–241. ISBN 9781845937560. [Google Scholar]
- Clutter, A.C. Genetics of performance traits. In The Genetics of the Pig, 2nd ed.; Rothschild, M.F., Ruvinsky, A., Eds.; CABI: Wallingford, UK, 2011; pp. 325–354. ISBN 9781845937560. [Google Scholar]
- Genus. Annual Report 2021; Genus PLC: Basingstoke, UK, 2021; Available online: https://tinyurl.com/4umv6a29 (accessed on 11 July 2024).
- PIC. PIC Nutrition and Feeding Guidelines; Pig Improvement Company: Hendersonville, TN, USA, 2021; Available online: www.pic.com/resources/pic-nutrition-and-feeding-guidelines-metric (accessed on 11 July 2024).
- Ciroth, A.; Muller, S.; Weidema, B.; Lesage, P. Empirically based uncertainty factors for the pedigree matrix in Ecoinvent. Int. J. Life Cycle Assess. 2016, 21, 1338–1348. [Google Scholar] [CrossRef]
- Mendoza Beltran, A.; Prado, V.; Font Vivanco, D.; Henriksson, P.J.G.; Guinée, J.B.; Heijungs, R. Quantified uncertainties in comparative life cycle assessment: What can be concluded? Environ. Sci. Technol. 2018, 52, 2152–2161. [Google Scholar] [CrossRef] [PubMed]
- SAS. SAS/STAT® 14.3 User’s Guide; SAS Institute Inc.: Cary, NC, USA, 2017; Available online: https://tinyurl.com/3s6bjxry (accessed on 11 July 2024).
- Weidema, B.P.; Bauer, C.; Hischier, R.; Mutel, C.; Nemecek, T.; Reinhard, J.; Vadenbo, C.O.; Wernet, G. Overview and Methodology: Data Quality Guideline for the Ecoinvent Database Version 3. Ecoinvent Report 1(v3); The Ecoinvent Centre: St. Gallen, Switzerland, 2013; Available online: https://tinyurl.com/5bhe48ak (accessed on 11 July 2024).
- UNEP. Guidelines for Social Life Cycle Assessment of Products; United Nations Environment Programme: Paris, France, 2009; Available online: https://www.unep.org/resources/report/guidelines-social-life-cycle-assessment-products (accessed on 11 July 2024).
- Elkington, J. Cannibals with Forks: The Triple Bottom Line of 21st Century Business; New Society Publishers: Gabriola Island, BC, Canada, 1998; ISBN 9780865713925. [Google Scholar]
- Knap, P.W. Pig breeding for increased sustainability. In Encyclopedia of Sustainability Science and Technology, 1st ed.; Meyers, R.A., Ed.; Springer Science + Business Media LLC: New York, NY, USA, 2012; Volume 11, pp. 7972–8012. ISBN 978-0387894690. [Google Scholar]
- Zira, S.; Röös, E.; Ivarsson, E.; Friman, J.; Møller, H.; Samsonstuen, S.; Olsen, H.F.; Rydhmer, L. An assessment of scenarios for future pig production using a One Health approach. Livest. Sci. 2022, 260, 104929. [Google Scholar] [CrossRef]
- One Health Commission. World Health Through Collaboration. Available online: https://www.onehealthcommission.org (accessed on 9 August 2024).
- Tallentire, C.W.; Edwards, S.A.; Van Limbergen, T.; Kyriazakis, I. The challenge of incorporating animal welfare in a social life cycle assessment model of European chicken production. Int. J. Life Cycle Assess. 2019, 24, 1093–1104. [Google Scholar] [CrossRef]
- Zira, S. Towards Sustainable Livestock Systems: Developing and Applying Methods for Broad Sustainability Assessment of Pig and Cattle Systems. Ph.D. Thesis, Swedish University of Agricultural Sciences, Uppsala, Sweden, 2023. Available online: https://pub.epsilon.slu.se/28531/1/zira-s-20220824.pdf (accessed on 11 July 2024).
- McAuliffe, G.A.; Chapman, D.V.; Sage, C.L. A thematic review of life cycle assessment (LCA) applied to pig production. Environ. Impact Assess. Rev. 2016, 56, 12–22. [Google Scholar] [CrossRef]
- McClelland, S.C.; Arndt, C.; Gordon, D.R.; Thoma, G. Type and number of environmental impact categories used in livestock life cycle assessment: A systematic review. Livest. Sci. 2018, 209, 39–45. [Google Scholar] [CrossRef]
- Pereira Silva, J.; Juliantro Giehl, C.; Cardinal, K.M.; Andretta, I.; Machado Leal Ribeiro, A. Different life cycle assessment methods and causes of variation in estimates of global warming in chicken and pork production systems: A critical systematic review. Livest. Sci. 2023, 276, 105320. [Google Scholar] [CrossRef]
- Gislason, S.; Birkved, M.; Maresca, A. A systematic literature review of life cycle assessments on primary pig production: Impacts, comparisons, and mitigation areas. Sustain. Prod. Consum. 2023, 42, 44–62. [Google Scholar] [CrossRef]
- Reckmann, K.; Krieter, J. Environmental impacts of the pork supply chain with regard to farm performance. J. Agric. Sci. 2015, 153, 411–421. [Google Scholar] [CrossRef]
- Rougoor, C.; Elfrink, E.; Lap, T.; Balkema, A. LCA of Dutch Pork: Assessment of Three Pork Production Systems in The Netherlands; CLM Onderzoek en Advies: Culemborg, The Netherlands, 2015; Available online: https://www.clm.nl/wp-content/uploads/2021/09/glamur-wp3-dutch-pork.pdf (accessed on 11 July 2024).
- Watson, K.; Wiedemann, S.; Biggs, L.; McGahan, E. Trends in Environmental Impacts from the Pork Industry; Integrity Ag and Environment: Highfields, QLD, Australia, 2018; Available online: https://australianpork.com.au/sites/default/files/2021-07/2017-2212.pdf (accessed on 11 July 2024).
- Bonesmo, H.; Gjerlaug-Enger, E. The effects of progress in genetics and management on intensities of greenhouse gas emissions from Norwegian pork production. Livest. Sci. 2021, 254, 104746. [Google Scholar] [CrossRef]
- Monteiro, A.N.T.R.; Brossard, L.; Gilbert, H.; Dourmad, J.Y. Environmental impacts and their association with performance and excretion traits in growing pigs. Front. Vet. Sci. 2021, 8, 677857. [Google Scholar] [CrossRef]
- CIEL. Net Zero and Livestock: How Farmers Can Reduce Emissions; Centre for Innovation & Excellence in Livestock: York, UK, 2022; Available online: https://cielivestock.co.uk/wp-content/uploads/2022/02/CIEL-LR-220405.pdf (accessed on 11 July 2024).
- Lamnatou, C.; Ezcurra-Ciaurriz, X.; Chemisana, D.; Plà-Aragonés, L.M. Life cycle assessment (LCA) of a food-production system in Spain: Iberian ham based on an extensive system. Sci. Total Environ. 2022, 808, 151900. [Google Scholar] [CrossRef]
- Shurson, G.C.; Pelton, R.E.O.; Yang, Z.; Urriola, P.E.; Schmitt, J. Environmental impacts of eco-nutrition swine feeding programs in spatially explicit geographic regions of the United States. J. Anim. Sci. 2022, 100, skac356. [Google Scholar] [CrossRef]
- Savian, M.; Da Penha Simon, C.; Holden, N.M. Evaluating environmental, economic, and social aspects of an intensive pig production farm in the south of Brazil, a case study. Int. J. Life Cycle Assess. 2023, 28, 1544–1560. [Google Scholar] [CrossRef]
- Yang, P.; Yu, M.; Ma, X.; Deng, D. Carbon footprint of the pork product chain and recent advancements in mitigation strategies. Foods 2023, 12, 4203. [Google Scholar] [CrossRef] [PubMed]
- Andretta, I.; Hickmann, F.M.W.; Remus, A.; Franceschi, C.H.; Mariani, A.B.; Orso, C.; Kipper, M.; Létourneau-Montminy, M.P.; Pomar, C. Environmental impacts of pig and poultry production: Insights from a systematic review. Front. Vet. Sci. 2021, 8, 750733. [Google Scholar] [CrossRef]
- Pexas, G.; Kyriazakis, I. Hotspots and bottlenecks for the enhancement of the environmental sustainability of pig systems, with emphasis on European pig systems. Porc. Health Manag. 2023, 9, 53. [Google Scholar] [CrossRef]
- Gjerlaug-Enger, E.; Bonesmo, H.; Martinsen, K.; Andersen-Ranberg, I.; Olsen, D.; Grindflek, E. The Genetic Progress Has Effect on Greenhouse Gas Emission Intensities from Norwegian Pork Production. In Proceedings of the 12th World Congress on Genetics Applied to Livestock Production, Rotterdam, The Netherlands, 3–8 July 2022; pp. 115–118. [Google Scholar] [CrossRef]
- Knap, P.W.; Olson, K.M.; Cleveland, M.A. Breeding Livestock for Sustainable Systems. In Proceedings of the 74th Annual Meeting of the European Federation of Animal Science, Lyon, France, 26 August–1 September 2023; p. 157. Available online: https://members.eaap.org/wp-content/uploads/2023/theater/S02T06.pdf (accessed on 11 July 2024).
- Alfonso, L. Impact of incorporating greenhouse gas emission intensities in selection indexes for sow productivity traits. Livest. Sci. 2019, 219, 57–61. [Google Scholar] [CrossRef]
- Amer, P.R.; Hely, F.S.; Quinton, C.D.; Cromie, A.R. A methodology framework for weighting genetic traits that impact greenhouse gas emission intensities in selection indexes. Animal 2018, 12, 5–11. [Google Scholar] [CrossRef]
- Ali, B.M.; Bastiaansen, J.W.M.; De Mey, Y.; Oude Lansink, A.G.J.M. Effects of incorporating environmental cost and risk aversion on economic values of pig breeding goal traits. J. Anim. Breed. Genet. 2018, 135, 194–207. [Google Scholar] [CrossRef] [PubMed]
- Ottosen, M. Integrating Life Cycle Assessment with Genetic Selection to Reduce the Environmental Impacts of Pig Production. Ph.D. Thesis, Newcastle University, Newcastle, UK, 2021. Available online: http://theses.ncl.ac.uk/jspui/handle/10443/5514 (accessed on 11 July 2024).
- Bichard, M. Dissemination of genetic improvement through a livestock industry. Anim. Prod. 1971, 13, 401–411. [Google Scholar] [CrossRef]
- Knap, P.W. Pig Breeding Goals in Competitive Markets. In Proceedings of the 10th World Congress on Genetics Applied to Livestock Production, Vancouver, BC, Canada, 17–22 August 2014; Available online: https://www.asas.org/docs/default-source/wcgalp-proceedings-oral/007_paper_8901_manuscript_518_0.pdf?sfvrsn=2 (accessed on 11 July 2024).
- Interpig. 2021 Pig Cost of Production in Selected Countries; AHDB: Kenilworth, UK, 2021; Available online: https://tinyurl.com/63jkhjbv (accessed on 11 July 2024).
- MetaFarms. Production Analysis Summary for U.S. Pork Industry: 2017–2021; National Pork Board: Des Moines, IO, USA, 2021; Available online: https://tinyurl.com/5xy2sx9e (accessed on 11 July 2024).
- PigCHAMP. Benchmarking Summaries; PigCHAMP: Ames, IO, USA, 2023; Available online: https://tinyurl.com/yf88vbtd (accessed on 11 July 2024).
- EC. Communication from the Commission on the European Citizens’ Initiative (ECI) “End the Cage Age”; European Commission: Brussels, Belgium, 2021; Available online: https://tinyurl.com/2eudhvdy (accessed on 11 July 2024).
- Neethirajan, S.; Kemp, B. Digital phenotyping in livestock farming. Animals 2021, 11, 2009. [Google Scholar] [CrossRef] [PubMed]
- Tripodi, P.; Nicastro, N.; Pane, C. Digital applications and artificial intelligence in agriculture toward next-generation plant phenotyping. Crop Pasture Sci. 2022, 74, 597–614. [Google Scholar] [CrossRef]
- Liu, D.; Parmiggiani, A.; Psota, E.; Fitzgerald, R.; Norton, T. Where’s your head at? Detecting the orientation and position of pigs with rotated bounding boxes. Comput. Electron. Agric. 2023, 212, 108099. [Google Scholar] [CrossRef]
- Proudfoot, C.; McFarlane, G.; Whitelaw, B.; Lillico, S. Livestock breeding for the 21st century: The promise of the editing revolution. Front. Agric. Sci. Eng. 2020, 7, 129–135. [Google Scholar] [CrossRef]
- Bodirsky, B.L.; Rolinski, S.; Biewald, A.; Weindl, I.; Popp, A.; Lotze-Campen, H. Global food demand scenarios for the 21st century. PLoS ONE 2015, 10, e0139201. [Google Scholar] [CrossRef]





